Engineering Strategy

Engineering Strategy

Home
🤔 Strategy Examples
🧭 Leadership
🗺️ Wardley Maps
📚 Guides
🧑‍💻 Work with me
Designing an Engineering Strategy
I divided the topic into four posts/emails. Part I. What the is Strategy? [This post] Part II. Understanding the high-stake problem. Part III. Giving…
Jan 19, 2022 • Aleix Morgadas
Most Popular
View all
Adding a team was the wrong strategic decision
Apr 25 • Aleix Morgadas
You need to understand the business to design a good engineering strategy
May 1, 2024 • Aleix Morgadas
The outcome of the strategy becomes culture
Jan 14, 2024 • Aleix Morgadas
Leadership as a platform
Dec 10, 2023 • Aleix Morgadas

Recent posts

View all
Common Engineering Strategy Failure Factors
Make your strategy more robust to avoid common mistakes
May 2 • Aleix Morgadas
Adding a team was the wrong strategic decision
Missed communication, lack of sociotechnical system understanding, and more.
Apr 25 • Aleix Morgadas
Rethinking Pair Programming in the Age of AI
Why "pairing with AI" is harmful to your team and what to do instead
Apr 6 • Aleix Morgadas
Recommendations
The Engineering Tax
The Engineering Tax
Alvaro Lorente
Tech Docs
Tech Docs
David Garcia
The Software Leadership Workshop
The Software Leadership Workshop
Vasco Duarte
The Engineering Leader
The Engineering Leader
Rafa Páez
Level up as a Tech Lead
Level up as a Tech Lead
Anemari Fiser
Resources
Home page
Awsome Engineering Strategy

📚 Guides

View all
Common Engineering Strategy Failure Factors
Make your strategy more robust to avoid common mistakes
May 2 • Aleix Morgadas
Engineering Strategy Guide — Communicating to technical and non-technical stakeholders for alignment and buy-in
Sharing my learnings on Engineering Strategy and Leadership
May 15, 2025 • Aleix Morgadas
Engineering Strategy Guide — Influencing Strategy in a Top-Down organization without authority
A guide for non C-suite engineering leaders
Jan 2, 2025 • Aleix Morgadas
Engineering Strategy Guide - The game you play
Tech strategy guide for tech leaders. Understand the business
Jul 27, 2024 • Aleix Morgadas

🤔 Strategy Examples

View all
Adding a team was the wrong strategic decision
Missed communication, lack of sociotechnical system understanding, and more.
Apr 25 • Aleix Morgadas
When a supportive subdomain requires heavy investing
An example of a chat in a two-sided marketplace product
Aug 18, 2025 • Aleix Morgadas
Mobile onboarding evolution at Flo Health - Engineering Strategy
Open Engineering Strategy
Jun 5, 2025 • Eugene Sergueev
A team grouping (tribe) with local optimization thinking. Making sense of complex socio-technical system
Fintech Engineering Strategy. Post VII
Feb 21, 2024 • Aleix Morgadas

🗺️ Wardley Maps

View all
Live course: Wardley Mapping en Español 🇪🇸
Post in English, cohort course in Spanish
Apr 21, 2025 • Aleix Morgadas
Wardley Mapping Factorial
How post-ZIRP affects SaaS HR solutions for SME market
Jan 6, 2025 • Aleix Morgadas
Wardley Mapping Buffer
Table of contents
Dec 11, 2024 • Aleix Morgadas
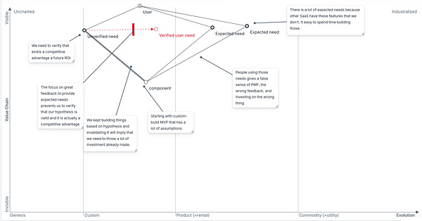
Wardley Mapping, Users and their Needs
When I started to learn about Wardley Mapping, I overlooked at an essential aspect of mapping that I assumed I knew.
Jun 21, 2024 • Aleix Morgadas
© 2026 Aleix Morgadas · Privacy ∙ Terms ∙ Collection notice
Start your SubstackGet the app
Substack is the home for great culture